circleup fitness

Monitors health and fitness progress with integrated messaging for user engagement.

Project Type: UX Design

My Role: Lead UX Designer (Research, Interaction, Usability Testing, Visual Design)

Timeline: 90 Hours

Tools: Figma, Miro, Google Docs

Project Overview

The app, launched three years ago, allows users within a group to monitor each other’s health and fitness progress. However, it lacked a crucial element of engagement - the ability for users to communicate their goals and achievements to each other. The goal was to design a messaging feature that not only allowed for communication but also drove sustained engagement and repeat usage.

Problem

Rapid Decline in Engagement

The app saw heavy user engagement for the first three weeks post-download, but this engagement dropped off sharply after that, often resulting in the app being deleted. The lack of a messaging feature was identified as a potential reason for this drop in engagement.

Solution

Strategic Messaging Integration 

The solution involved designing a messaging feature that allowed users to communicate their health and fitness goals and achievements to each other. This feature was designed to be integrated throughout the product to drive engagement and repeat usage.

Research

Competitive Analysis

An analysis was conducted on competitor fitness apps, such as Productive Habit Tracker, Fitlist - Gym Workout Log, Map My Run, and Nike Run Club, specifically focusing on their integrated messaging features. The analysis highlighted several key insights for effective implementation in fitness apps targeting young adults, including:

  • Seamless integration of messaging capabilities

  • Goal-oriented dialogue to enhance user motivation

  • Dedicated chat channels for community building and support

  • Interactive rewards to incentivize and engage users

Secondary Research

Goal tracking alone isn't enough to motivate fitness app users. 

While fitness apps excel at tracking progress, they often overlook the power of messaging as a tool to motivate and engage users. By integrating personalized and timely messaging, apps can transform from mere data-tracking tools into proactive companions that drive user engagement, adherence, and success.

  • Integrating gamified features can increase user engagement by 40%, as observed in MIT Sloan Management Review's research, emphasizing the potential impact on user interaction and retention.

  • Statista's data showcases that over 55% of Gen Z and Millennials spend 5+ hours on mobile daily, highlighting the importance of engaging features like messaging and community in fitness apps. 

  • With more than half of health app users falling in the 25-34 age range, according to Statista, adding messaging and community elements aligns with user preferences and fosters a sense of community.

User Interviews

Understanding the needs of our users was critical to this project. Our target users were tech-savvy individuals aged 18-34 who value communication with friends and family. They are budget-conscious and spend several hours a day on their phones.

Design Process

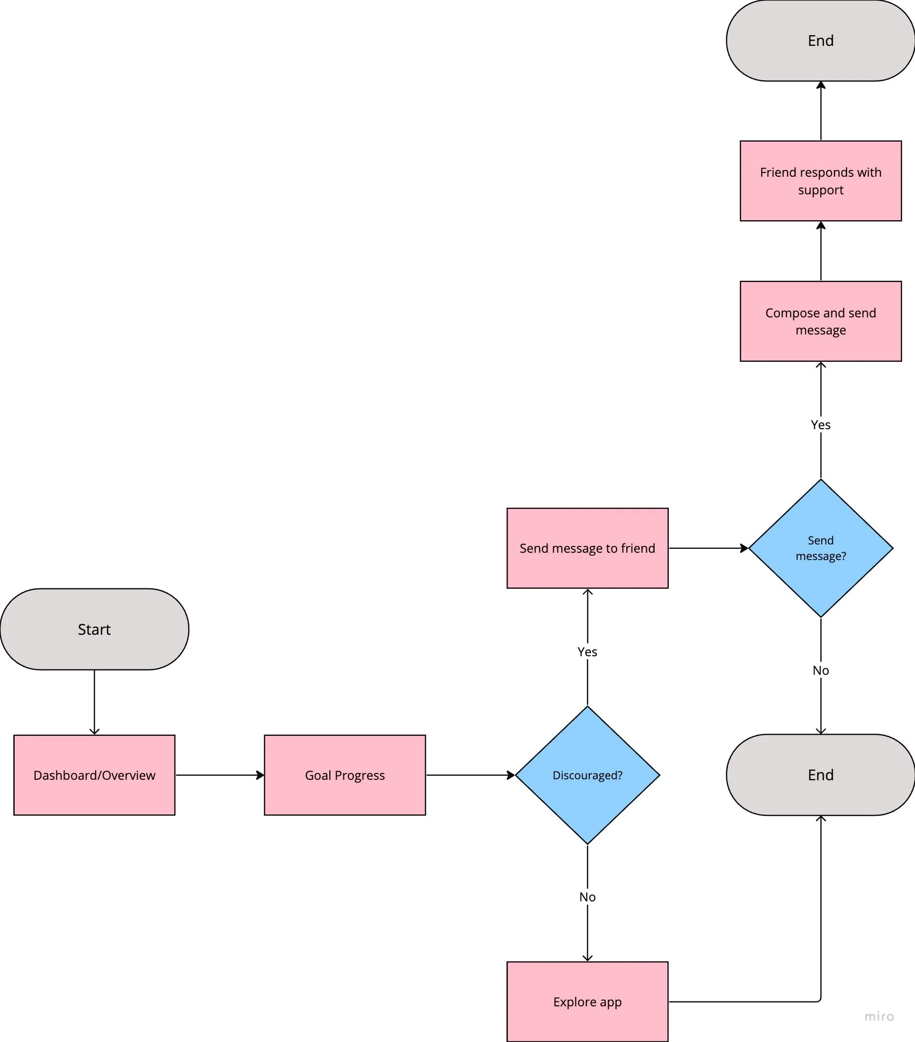
User Flows

Establishing the framework

By outlining user flows, I gained insights into the specific tasks that users would undertake. The three most important user flows for CircleUp Fitness are:

Goal-Based Support and Encouragement: 

  • Users: Set goals, track progress, and receive support.

  • Strengths: Builds community, and offers personalized motivation.

Personalized Messaging for Support: 

  • Users: Send messages for encouragement.

  • Strengths: Enables real-time connection, and personalized support.

Challenge Creation and Participation:

  • Users: Create and join fitness challenges.

  • Strengths: Fosters social interaction, and friendly competition.

Wireframes

Based on my user flows, which served as a blueprint, I promptly outlined the steps users would take to accomplish these significant tasks and created three low-fidelity wireframes. 

UI Design

Usability Testing

The usability test aimed to assess the effectiveness and usability of new messaging features within the CircleUp Fitness App, catering to tech-savvy individuals aged 18-34 who prioritize communication.

Key Points:

  • Targeted audience: Tech-savvy individuals aged 18-34 prioritizing communication.

  • Evaluation method: Conducted in person using high-fidelity mockups.

  • Scenarios tested: Goal sharing, personalized messaging for support, challenge creation.

Overall, participants expressed positive feedback on the messaging functionalities but highlighted the need for clearer integration and guidance within the app. These insights will inform future iterations of the app's high-fidelity mockups.

Conclusion

The CircleUp Fitness App addressed the challenge of declining engagement through strategic messaging integration and user-focused design. Insights from thorough research and usability testing guided the design process, resulting in positive feedback on messaging functionalities.

Next time, I would allocate more time for user testing earlier in the process to iteratively refine the messaging features based on user feedback.

Prototype

SommChat

GramCity

RestEasy